当前日期:

培养动态

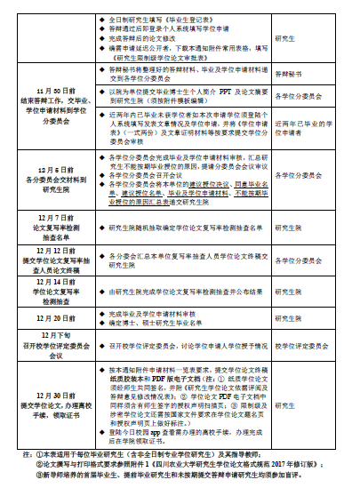
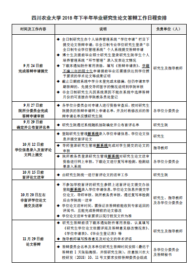
农学院2018年下半年毕业研究生论文答辩工作日程安排

时间:2018-09-02  来源:   作者:Ting  点击数:

    《永利yl23411集团官网2018年下半年毕业研究生论文答辩工作日程安排》及其相关附件,详见附件文档。请相关师生及时下载查看。根据日程要求,按时完成答辩相关的各项工作。

     通知及其相关附件链接:http://yan.sicau.edu.cn/info/1016/2850.htm

党委办、行政办:028-86290872 

团委办、就业办:028-86290875 028-86290871

通讯地址:永利yl23411集团官网成都校区第二教学实验楼  邮编:611130

雅公网安备5118010004号  版权说明:Copyright © 2021 www.zjac-tech.com All rights reserved.  中国·yl23411(永利)集团官网-Green Moving Future版权所有。